
- Publicado el
Clasificación Zero-Shot de texto
Imagina un estudiante que puede aprobar un examen sobre un tema que nunca ha estudiado. ¿Cómo es esto posible? La respuesta radica en la capacidad de comprensión y generalización de los seres humanos. Los humanos pueden aplicar el conocimiento adquirido en un contexto a situaciones nuevas y desconocidas. Este proceso de generalización y adaptación es fundamental para el aprendizaje y la inteligencia. Ahora, piensa en una inteligencia artificial capaz de clasificar conceptos que jamás ha visto en su entrenamiento. ¿Es posible que una IA pueda realizar esta tarea? La respuesta es sí, y se conoce como Zero-Shot Learning (ZSL). En este artículo, exploraremos cómo los modelos de lenguaje pueden realizar clasificaciones de texto sin necesidad de entrenamiento previo en un dominio específico.
Clasificación Zero-Shot de texto
La clasificación Zero-Shot de texto (ZSTC por sus siglas en inglés, Zero-Shot Text Classification) es una técnica de aprendizaje automatizado que permite a los modelos clasificar textos en categorías sin haber sido entrenados previamente en esas categorías específicas. Utiliza modelos de lenguaje pre-entrenados, como BART o Distil Roberta, que han aprendido a comprender las relaciones semánticas entre palabras y frases durante su pre-entrenamiento. Este enfoque permite al modelo generalizar su conocimiento y hacer inferencias sobre nuevas categorías basándose en un texto dado, sin necesidad de ejemplos etiquetados (Wenpeng Yin et al, 2019, Paul Puri et al, 2019, Tassallah Abdullahi et al, 2024). Esta capacidad representa un avance significativo respecto al aprendizaje supervisado tradicional, donde los modelos necesitan ejemplos de cada clase para realizar una clasificación precisa.
El término «Zero-Shot» se refiere a la habilidad de un modelo de manejar tareas o hacer predicciones sin entrenamiento específico previo. En este enfoque, el modelo debe aprovechar y transferir el conocimiento adquirido durante sus entrenamiento en otras tareas o categorías relacionadas para abordar estas nuevas categorías no vistas previamente.
La clasificación Zero-Shot es particularmente útil en escenarios donde:
- Es poco práctico o costoso etiquetar ejemplos de entrenamiento para todas las categorías.
- Las categorías cambian con el tiempo y es difícil mantener un conjunto de entrenamiento actualizado.
- Se requiere una rápida adaptación a nuevas categorías sin necesidad de reentrenar el modelo.
Veamos un ejemplo práctico de cómo se puede implementar ZSTC utilizando modelos de lenguaje pre-entrenados:
from transformers import pipeline
classifier = pipeline("zero-shot-classification", model="facebook/bart-large-mnli", device=0)
text = "The new restaurant in the city center offers a unique culinary experience, blending traditional flavors with modern techniques."
candidate_labels = ["Restaurant review", "Local news", "Cooking recipe", "Tourist guide"]
result = classifier(text, candidate_labels, multi_label=True)
print(f"Text: {text}")
print(f"Most likely label: {result['labels'][0]}")
print(f"Score: {result['scores'][0]:.4f}")
## Salida
The new restaurant in the city center offers a unique culinary experience, blending traditional flavors with modern techniques.
Most likely label: Local news
Score: 0.5561
En este ejemplo, estamos utilizando un modelo pre-entrenado para clasificar un texto en categorías que posiblemente no haya visto antes. El modelo BART-large-mnli de Facebook es un modelo de lenguaje pre-entrenado que ha sido ajustado en la tarea de ZSTC. Al proporcionar el texto y una lista de etiquetas candidatas, el modelo devuelve la etiqueta más probable y la puntuación asociada a esa predicción. En este caso, el modelo clasifica el texto como «Local news» con una puntuación de 0.5561.
Existen muchos enfoques para resolver los problemas de clasificación Zero-Shot: Latent Embeddings, Text Aware Representation of Sentence and Natural Language Inference. En este artículo, nos centraremos en ZSTC basando en inferencias de lenguaje natural (NLI, por sus siglas en inglés Natural Language Inference). Este enfoque utiliza modelos de lenguaje pre-entrenados para inferir sobre la relación entre una premisa (el texto de entrada) y una hipótesis (la descripción de una categoría candidata) para realizar la clasificación, como veremos a continuación.
¿Cómo funciona la clasificación Zero-Shot basada en NLI?
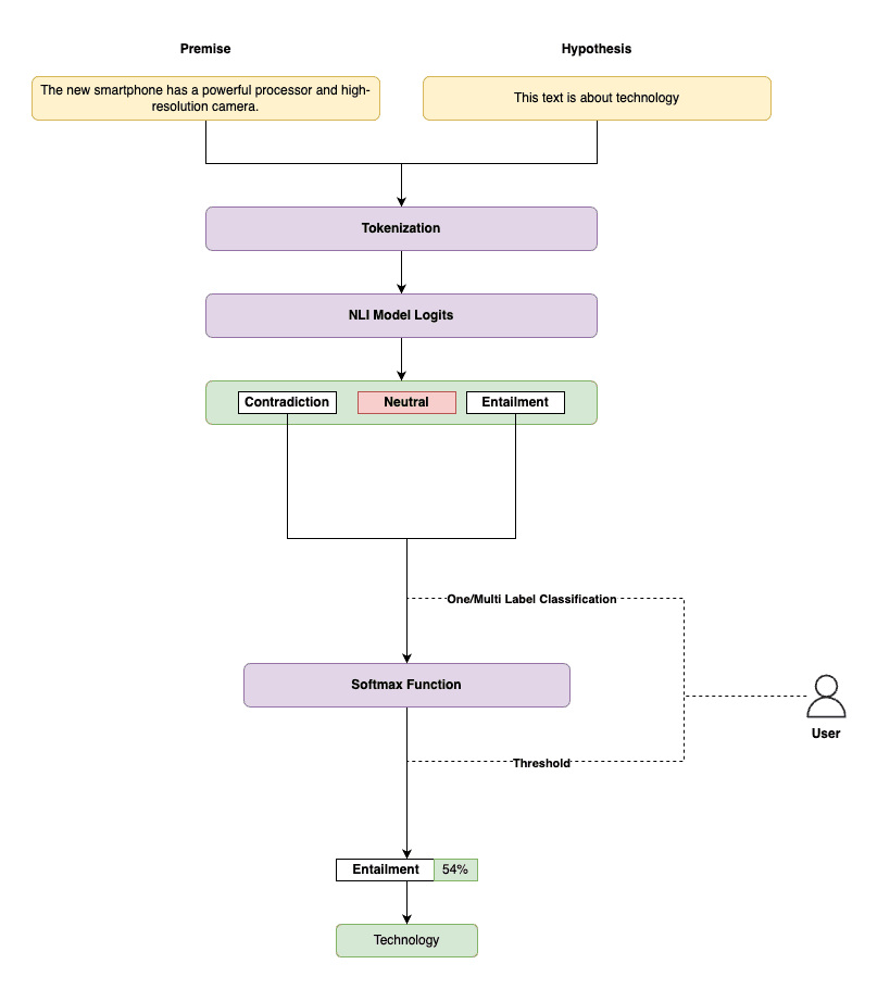
La Inferencia de Lenguaje Natural (NLI, por sus siglas en inglés) es la tarea de determinar si una afirmación (hipótesis) es verdadera, falsa o neutral dada una premisa. Este concepto se puede adaptar ingeniosamente a tareas de clasificación Zero-Shot, lo que nos permite clasificar textos en categorías sin necesidad de entrenamiento previo en esas categorías específicas.

Figura 1. Arquitectura de clasificación Zero-Shot basada en NLI.
En este enfoque, tratamos la premisa como el texto de entrada que queremos clasificar, y la hipótesis como la descripción de una categoría candidata. Por ejemplo, si queremos clasificar un texto en la categoría «Tecnología», podemos formular la tarea de la siguiente manera:
- Premisa: «El nuevo smartphone tiene un procesador potente y una cámara de alta resolución.»
- Hipótesis: «Este texto es sobre tecnología.»
El modelo NLI evaluará la relación entre la premisa y la hipótesis para determinar si el texto pertenece a la categoría de tecnología. Este proceso se repite para cada categoría candidata que queramos considerar.

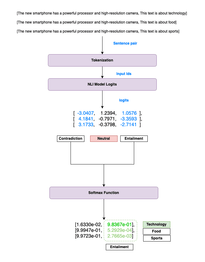
Figura 2. Proceso de tokenización en clasificación Zero-Shot.
El proceso comienza con la tokenización, donde el texto de entrada (premisa) y la descripción de la categoría (hipótesis) se convierten en una secuencia de tokens que el modelo puede procesar. Como se muestra en la Figura 2, esta secuencia de tokens se representa como un par de oraciones que luego se convierte en una seria de IDs de entrada que el modelo utilizará.
Una vez tenemos los IDs de entrada, el modelo NLI los procesa para generar logits (puntuaciones). Estos logits representa las puntuaciones brutas para cada clase posible (contradicción, neutralidad, o implicación) en la tarea del NLI.

Figura 3. Logits generados por el modelo NLI.
Como se muestra en la Figura 3, el modelo produce un conjunto de logits para cada par premisa-hipótesis. En este caso, vemos que el logit más alto corresponde a la clase de implicación (entailment), lo que sugiere que el texto de entrada está fuertemente relacionado con la categoría propuesta en la hipótesis.
Para casos de clasificación multi-clase o multi-etiqueta, repetimos este proceso para cada categoría candidata.

Figura 7. Proceso de clasificación multi-clase Zero-Shot.
La Figura 4 ilustra cómo se maneja la clasificación multi-clase. El mismo texto de entrada se empareja con múltiples hipótesis, una para cada categoría candidata. El modelo genera logits para cada par, y luego aplicamos la función softmax a estos logits para obtener probabilidades normalizadas para cada categoría.
Matemáticamente, la probabilidad de que el texto pertenezca a una categoría específica se calcula utilizando la función softmax:
Donde es el asociado a la categoría y es el número total de categorías. La función normaliza los para obtener una distribución de probabilidad sobre las etiquetas candidatas.
En Python podemos implementar la clasificación Zero-Shot utilizando la biblioteca transformers de Hugging Face, que proporciona una interfaz sencilla para trabajar con modelos de lenguaje pre-entrenados. A continuación, se muestra un ejemplo de cómo implementar la clasificación Zero-Shot en Python utilizando el modelo BART-large-mnli de Facebook:
import numpy as np
import torch
from transformers import AutoModelForSequenceClassification, AutoTokenizer
# Cargar modelo y tokenizador preentrenados
model = AutoModelForSequenceClassification.from_pretrained("facebook/bart-large-mnli")
tokenizer = AutoTokenizer.from_pretrained("facebook/bart-large-mnli")
def zero_shot_classify(text, labels):
# Crear hipótesis basadas en las etiquetas candidatas
hypothesis = [f"This text is about {label}." for label in labels]
premise = [text] * len(labels)
# Tokenizar entradas (premisa e hipótesis) para el modelo
inputs = tokenizer(premise, hypothesis, return_tensors="pt", padding=True, truncation=True)
# Generar predicciones con el modelo
with torch.no_grad(): # Desactivar cálculo de gradientes para inferencia
logits = model(**inputs).logits[:, [0, 2]]
probs = logits.softmax(dim=1)
# Extraer las probabilidades correspondientes a la etiqueta positiva (índice 1)
label_probs = probs[:, 1]
return dict(zip(labels, label_probs.tolist()))
# Texto de entrada y etiquetas candidatas
text = "The new smartphone has a powerful processor and high-resolution camera."
labels = ["technology", "food", "sports"]
# Clasificación Zero-Shot
results = zero_shot_classify(text, labels)
print(results)
## Salida
{'technology': 0.9836695194244385, 'food': 0.0005292915157042444, 'sports': 0.0027664615772664547}
Ventajas de ZSTC
ZSTC ofrece varias ventajas sobre los enfoques tradicionales de clasificación, especialmente en escenarios donde la disponibilidad de datos etiquetados es limitada o costosa. Veamos algunas de las ventajas clave de este enfoque.
Flexibilidad y adaptabilidad
Los modelos Zero-Shot, al utilizar modelos de lenguaje pre-entrenados, pueden adaptarse rápidamente a nuevas categorías o tareas sin necesidad de entrenamiento adicional. Esto permite una mayor flexibilidad y adaptabilidad en entornos donde las categorías cambian con frecuencia o donde es difícil obtener ejemplos de entrenamiento para todas las categorías. Un ejemplo práctico puede verse a continuación, donde se añaden nuevas etiquetas sin necesidad de ajustar el modelo:
from transformers import pipeline
classifier = pipeline("zero-shot-classification", model="facebook/bart-large-mnli", device=0)
# Textos y etiquetas existentes
texts = ["The new AI algorithm outperforms humans in chess",
"The latest operating system update improves security"]
labels = ["artificial intelligence", "software"]
# Nuevo texto y etiqueta
new_text = "The 3D printer creates custom prosthetics for patients"
new_label = "medical technology"
# Clasificación Zero-Shot con la nueva etiqueta
all_labels = labels + [new_label]
for text in texts + [new_text]:
result = classifier(text, all_labels, multi_label=True)
print(f"Text: {text}")
print(f"Classification: {result['labels'][0]}")
print(f"Confidence: {result['scores'][0]:.2f}\n")
## Salida
Text: The new AI algorithm outperforms humans in chess
Classification: artificial intelligence
Confidence: 0.77
Text: The latest operating system update improves security
Classification: software
Confidence: 0.99
Text: The 3D printer creates custom prosthetics for patients
Classification: medical technology
Confidence: 0.99
En este ejemplo, podemos ver cómo el modelo es capaz clasificar correctamente un texto en una nueva categoría no vista previamente, «medical technology», con alta confianza.
Reducción de la necesidad de datos etiquetados
En muchos escenarios del mundo real, algunas clases pueden tener muy pocos ejemplos de entrenamiento. La clasificación Zero-Shot brilla en estas situaciones:
- Permite la clasificación en categorías raras o poco representadas
- Es útil en dominios especializados donde la recopilación de datos es costosa o difícil
Eficiencia en recursos y tiempo
La clasificación Zero-Shot elimina la necesidad de recopilar y etiquetar grandes cantidades de datos de entrenamiento para cada categoría. Esto ahorra tiempo y recursos al evitar el proceso de recopilación, limpieza y etiquetado de datos, y permite una rápida adaptación a nuevas categorías sin necesidad de reentrenar el modelo.
Escalabilidad a un gran número de categorías
Los métodos tradicionales de clasificación pueden ser limitados en las cantidad de categorías que pueden manejar. La clasificación Zero-Shot maneja este problema de manera elegante:
- Puede manejar potencialmente un número ilimitado de categorías.
- No sufre de desequilibrios de clases, ya que no requiere un conjunto de entrenamiento equilibrado.
Transferencia de conocimiento entre dominios
La clasificación Zero-Shot permite una forma de transferencia de conocimiento entre dominios:
- Utiliza el conocimiento general del modelo de lenguaje pre-entrenado para inferir sobre nuevos dominios.
- Puede adaptar el conocimiento de un dominio a otro relacionado.
Ejemplo de transferencia de conocimiento entre dominios:
# Clasificación en un nuevo dominio
from transformers import pipeline
classifier = pipeline("zero-shot-classification", model="facebook/bart-large-mnli", device=0)
tech_text = "The new smartphone features a high-resolution OLED display"
medical_text = "The patient exhibits symptoms of acute bronchitis"
diverse_labels = ["technology", "medicine", "sports", "cooking"]
for text in [tech_text, medical_text]:
result = classifier(text, diverse_labels)
print(f"Texto: {text}")
print(f"Clasificación: {result['labels'][0]}")
print(f"Confianza: {result['scores'][0]:.2f}\n")
## Salida
Texto: The new smartphone features a high-resolution OLED display
Clasificación: technology
Confianza: 0.99
Texto: The patient exhibits symptoms of acute bronchitis
Clasificación: medicine
Confianza: 0.89
Flexibilidad en la formulación de clases.
La clasificación Zero-Shot permite una gran flexibilidad en cómo se formulan las clases:
- Las clases puede ser descritas con frases o incluso con oraciones completas.
- Permite una clasificación más matizada y contextual.
# Clasificación con descripciones de clase detalladas
from transformers import pipeline
classifier = pipeline("zero-shot-classification", model="facebook/bart-large-mnli", device=0)
text = "The company announced record profits this quarter"
detailed_labels = [
"Financial news about corporate performance",
"Technology advancements in the business sector",
"Environmental impact of corporate activities"
]
result = classifier(text, detailed_labels)
print(f"Texto: {text}")
print(f"Clasificación: {result['labels'][0]}")
print(f"Confianza: {result['scores'][0]:.2f}")
Texto: The company announced record profits this quarter
Clasificación: Financial news about corporate performance
Confianza: 0.99
Manejo de etiquetas múltiples
Los modelos de lenguaje permite la ZSTC con etiquetas múltiples, es decir, la posibilidad de asignar más de una etiqueta a un texto. Esto es útil en escenarios donde un texto puede pertenecer a varias categorías simultáneamente.
Veamos un ejemplo práctico de cómo se puede implementar:
from transformers import pipeline
classifier = pipeline("zero-shot-classification", model="facebook/bart-large-mnli", device=0)
text = "The new smartphone features a high-resolution camera, 5G connectivity, and a powerful AI chip."
labels = ["camera quality", "network technology", "processing power", "battery life"]
result = classifier(text, labels, multi_label=True)
print("Text:", text)
print("\nMulti-label classification results:")
for label, score in zip(result['labels'], result['scores']):
if score > 0.5: # Adjust this threshold as needed
print(f"{label}: {score:.2f}")
## Salida
Text: The new smartphone features a high-resolution camera, 5G connectivity, and a powerful AI chip.
Multi-label classification results:
camera quality: 0.94
processing power: 0.78
La capacidad de manejar múltiples etiquetas amplía significativamente la aplicabilidad de ZSTC en escenarios del mundo real, donde la complejidad y la multidimensionalidad son la norma más que la excepción.
Buenas prácticas
La clasificación Zero-Shot, aunque es poderosa y versátil, requiere un enfoque cuidadoso para maximizar su eficacia. Quiero señalar algunas buenas prácticas a tener en cuenta al trabajar con este enfoque:
Manejo de la ambiguedad
Como hemos visto, los modelos de lenguaje pre-entrenados pueden ser muy buenos para inferir sobre el contexto y las relaciones semánticas en un texto. Sin embargo, pueden tener dificultades con textos ambiguos o con múltiples interpretaciones. Es importante tener en cuenta la ambigüedad y la incertidumbre en las predicciones del modelo y considerar cómo manejarlas en su aplicación. Cuando múltiple etiquetas parecen igualmente probables, es crucial analizar los puntajes de confianza y considerar el contexto.
from transformers import pipeline
classifier = pipeline("zero-shot-classification", model="facebook/bart-large-mnli", device=0)
ambiguous_text = "The bank by the river was crowded."
labels = ["financial institution", "river bank", "crowded place"]
result = classifier(ambiguous_text, labels)
print("Text:", ambiguous_text)
print("\nClassification results:")
for label, score in zip(result['labels'], result['scores']):
print(f"{label}: {score:.2f}")
print("\nAnalysis:")
if max(result['scores']) - min(result['scores']) < 0.1:
print("This case is ambiguous. Consider providing more context or refining the labels.")
else:
print(f"The most likely interpretation is: {result['labels'][0]}")
## Salida
Text: The bank by the river was crowded.
Classification results:
crowded place: 0.50
river bank: 0.50
financial institution: 0.00
Analysis:
The most likely interpretation is: crowded place
En el anterior ejemplo, hemos establecido un umbral de diferencia de 0.1 para identificar casos ambiguos. Cuando se detecta ambiguedad en las predicciones, hay que considerar proporcionar más contexto o refinar las etiquetas para mejorar la precisión de la clasificación. Y en aplicaciones críticas, implementar un sistema de revisión human para casos ambiguos.
Selección cuidadosa de etiquetas
La elección de etiquetas puede tener un impacto significativo en el rendimiento del modelo:
- Usar etiquetas claras y mutuamente excluyentes cuando sea posible.
- Evitar etiquetas demasiado generales o demasiado específicas.
- Considerar múltiples formulaciones de la misma etiqueta para capturar diferentes matices.
good_labels = ["technology news", "sports report", "financial analysis"]
poor_labels = ["news", "report", "article"] # Demasiado amplias
Preprocesamiento de texto
El preprocesamiento adecuado puede mejorar la precisioón de la clasificación:
- Eliminar información irrelevante o ruido del texto de entrada.
- Normalizar el texto (minúsculas, eliminación de signos de puntuación, etc.).
- Considerar la expansión de acrónimos o
Uso de prompt engineering
La forma en que formula la tarea puede afectar el rendimiento del modelo:
# Enfoque estándar
result = classifier(text, labels)
# Con prompt engineering
hypothesis_template = "This text is about {}."
result = classifier(text, labels, hypothesis_template=hypothesis_template)
Validación y ajuste
Implementar un proceso de validación continua:
- Usar un conjunto de datos de prueba para evaluar regularmente el rendimiento.
- Ajustar las etiquetas y el modelo según sea necesario.
- Considerar el fine-tuning del modelo base si se dispone de suficientes datos específicoss del dominio.
Manejo de casos de baja confianza
Implementar estrategias para manejar predicciones de baja confianza:
confidence_threshold = 0.5
result = classifier(text, labels)
if max(result['scores']) < confidence_threshold:
print("Low confidence prediction. Consider manual review.")
Casos de uso
La clasificación Zero-Shot tiene una amplia gama de aplicaciones en diversas industrias y campos. Veamos algunos ejemplos:
- Clasificación de correos electrónicos en un entorno corporativo:
from transformers import pipeline
classifier = pipeline("zero-shot-classification", model="facebook/bart-large-mnli", device=0)
def classify_email(email_body):
labels = ["Urgent", "Sales Lead", "Technical Support", "HR Related", "General Inquiry"]
confidence_threshold = 0.6
result = classifier(email_body, labels)
top_label = result['labels'][0]
top_score = result['scores'][0]
if top_score < confidence_threshold:
return "Needs Human Review", top_score
else:
return top_label, top_score
# Ejemplos de uso
email_body = "We need to schedule an urgent meeting to discuss the Q3 financial reports."
category, confidence = classify_email(email_body)
print(f"Email Category: {category}")
print(f"Confidence: {confidence:.2f}")
if category == "Needs Human Review":
print("This email requires manual classification.")
else:
print(f"Automated action: Route to {category} department")
## Salida
Email Category: Urgent
Confidence: 0.94
Automated action: Route to Urgent department
- Análisis de sentimientos en reseñas de productos:
from transformers import pipeline
classifier = pipeline("zero-shot-classification", model="facebook/bart-large-mnli", device=0)
def analyze_product_review(review):
labels = ["Positive", "Negative", "Neutral"]
aspect_labels = ["Quality", "Price", "Customer Service", "Usability"]
confidence_threshold = 0.7
sentiment_result = classifier(review, labels)
aspect_result = classifier(review, aspect_labels, multi_label=True)
sentiment = sentiment_result['labels'][0]
sentiment_score = sentiment_result['scores'][0]
if sentiment_score < confidence_threshold:
sentiment = "Ambiguous"
aspects = [label for label, score in zip(aspect_result['labels'], aspect_result['scores']) if score > 0.5]
return sentiment, aspects
# Ejemplo de uso
review = "The product is well-made but a bit overpriced. The customer support was helpful when I had questions."
sentiment, aspects = analyze_product_review(review)
print(f"Overall Sentiment: {sentiment}")
print(f"Aspects Mentioned: {', '.join(aspects)}")
if sentiment == "Ambiguous":
print("This review needs further analysis for accurate sentiment classification.")
## Salida
Overall Sentiment: Ambiguous
Aspects Mentioned: Quality, Price, Customer Service
This review needs further analysis for accurate sentiment classification.
- Clasificador de noticias para una agregador de contenido:
from transformers import pipeline
import numpy as np
classifier = pipeline("zero-shot-classification", model="facebook/bart-large-mnli", device=0)
def categorize_news_article(article_text):
main_categories = ["Politics", "Technology", "Sports", "Entertainment", "Business", "Science"]
sub_categories = {
"Politics": ["Domestic", "International", "Election", "Policy"],
"Technology": ["AI", "Cybersecurity", "Gadgets", "Internet"],
"Sports": ["Football", "Basketball", "Tennis", "Olympics"],
"Entertainment": ["Movies", "Music", "Celebrity", "TV Shows"],
"Business": ["Stock Market", "Startups", "Economy", "Corporate"],
"Science": ["Space", "Climate", "Medicine", "Biology"]
}
confidence_threshold = 0.4
# Clasificación de categoría principal
main_result = classifier(article_text, main_categories)
main_category = main_result['labels'][0]
main_score = main_result['scores'][0]
if main_score < confidence_threshold:
return "Uncategorized", [], main_score
# Clasificación de subcategoría
sub_result = classifier(article_text, sub_categories[main_category])
sub_category = sub_result['labels'][0]
sub_score = sub_result['scores'][0]
# Calcular confianza promedio
avg_confidence = np.mean([main_score, sub_score])
if avg_confidence < confidence_threshold:
return main_category, [], avg_confidence
else:
return main_category, [sub_category], avg_confidence
# Ejemplo de uso
article = """
SpaceX successfully launched its latest batch of Starlink satellites into orbit on Monday.
The mission, which took off from Cape Canaveral, Florida, deployed 60 new satellites,
expanding the company's growing constellation of broadband internet satellites.
"""
main_category, sub_categories, confidence = categorize_news_article(article)
print(f"Main Category: {main_category}")
if sub_categories:
print(f"Sub-Category: {sub_categories[0]}")
print(f"Confidence: {confidence:.2f}")
if confidence < 0.4:
print("This article needs manual review for accurate categorization.")
elif not sub_categories:
print("Could not determine a specific sub-category. Consider refining the classification.")
## Salida
Main Category: Uncategorized
Confidence: 0.33
This article needs manual review for accurate categorization.
También es posible combinar Zero-Shot con otros métodos de NLP para mejorar los resultados, como la extracción de entidades, la clasificación de intenciones o la generación de texto.
- Análisis de noticias financieras
from transformers import pipeline
# Inicializar modelos
zero_shot_classifier = pipeline("zero-shot-classification", model="facebook/bart-large-mnli")
ner_pipeline = pipeline("ner", model="dbmdz/bert-large-cased-finetuned-conll03-english")
def analyze_financial_news(text):
# Categorías para Zero-Shot
categories = ["Stock Market", "Mergers and Acquisitions", "Earnings Report", "Economic Policy"]
# Realizar Zero-Shot Classification
zs_result = zero_shot_classifier(text, categories)
# Realizar NER
ner_result = ner_pipeline(text)
# Extraer entidades relevantes
companies = set([entity['word'] for entity in ner_result if entity['entity'] == 'I-ORG'])
# Combinar resultados
confidence_threshold = 0.5
top_category = zs_result['labels'][0]
confidence = zs_result['scores'][0]
if confidence < confidence_threshold:
print("Low confidence prediction. Consider manual review.")
return None, companies
return top_category, companies
# Ejemplo de uso
news_text = "Apple Inc. reported record-breaking quarterly earnings, exceeding Wall Street expectations. The tech giant's stock surged in after-hours trading."
category, mentioned_companies = analyze_financial_news(news_text)
if category:
print(f"News Category: {category}")
print(f"Mentioned Companies: {', '.join(mentioned_companies)}")
## Salida
News Category: Earnings Report
Mentioned Companies: Apple, Inc
- Clasificación de Tweets con contexto de ssuario
from transformers import pipeline
zero_shot_classifier = pipeline("zero-shot-classification", model="facebook/bart-large-mnli")
ner_pipeline = pipeline("ner", model="dbmdz/bert-large-cased-finetuned-conll03-english")
def classify_tweet_with_context(tweet, user_bio):
# Categorías para Zero-Shot
categories = ["Technology", "Politics", "Entertainment", "Sports", "Science"]
# Realizar Zero-Shot Classification en el tweet
zs_result = zero_shot_classifier(tweet, categories)
# Realizar NER en la bio del usuario
ner_result = ner_pipeline(user_bio)
# Extraer entidades relevantes de la bio
user_interests = set([entity['word'] for entity in ner_result if entity['entity'] in ['I-ORG', 'I-MISC']])
# Combinar resultados
confidence_threshold = 0.5
top_category = zs_result['labels'][0]
confidence = zs_result['scores'][0]
if confidence < confidence_threshold:
# Si la confianza es baja, usar la bio del usuario para inferir categoría
for interest in user_interests:
interest_result = zero_shot_classifier(interest, categories)
if interest_result['scores'][0] > confidence:
top_category = interest_result['labels'][0]
confidence = interest_result['scores'][0]
if confidence < confidence_threshold:
print("Low confidence prediction. Consider manual review.")
return None
return top_category
# Ejemplo de uso
tweet = "Just watched the latest episode. Mind blown!"
user_bio = "Tech enthusiast. AI researcher at Google. Avid sci-fi reader."
category = classify_tweet_with_context(tweet, user_bio)
if category:
print(f"Tweet Category: {category}")
## Salida
Tweet Category: Entertainment
Evaluación y métricas
La evaluación del rendimiento de los modelos de clasificación Zero-Shot es crucial para entender su efectividad y limitaciones. A diferencia de los métodos tradicionales, estos modelos se prueban en categorías no vistas durante el entrenamiento, lo que requiere un enfoque de evaluación específico. Para ilustrar este proceso, utilizaremos el conjunto de datos AG News, que contiene noticias de cuatro categorías: World, Sports, Business y Sci/Tech. Implementaremos un clasificador Zero-Shot utilizando el modelo BART-large-mnli y evaluaremos su rendimiento con diversas métricas.
import pandas as pd
import numpy as np
import matplotlib.pyplot as plt
import seaborn as sns
from transformers import pipeline
from sklearn.metrics import accuracy_score, confusion_matrix, classification_report
from sklearn.model_selection import train_test_split
from tqdm import tqdm
# Cargar el conjunto de datos AG News
def load_ag_news():
train_data = pd.read_csv('https://raw.githubusercontent.com/mhjabreel/CharCnn_Keras/master/data/ag_news_csv/train.csv', header=None)
test_data = pd.read_csv('https://raw.githubusercontent.com/mhjabreel/CharCnn_Keras/master/data/ag_news_csv/test.csv', header=None)
data = pd.concat([train_data, test_data], axis=0)
data.columns = ['Class', 'Title', 'Content']
data['Text'] = data['Title'] + " " + data['Content']
return data
# Cargar y preparar los datos
data = load_ag_news()
class_mapping = {1: "World", 2: "Sports", 3: "Business", 4: "Sci/Tech"}
data['Class'] = data['Class'].map(class_mapping)
# Tomar una muestra aleatoria para reducir el tiempo de procesamiento
sample_size = 1000 # Ajusta este número según tu capacidad de procesamiento
data_sample = data.sample(n=sample_size, random_state=42)
# Dividir en conjuntos de entrenamiento y prueba
train_data, test_data = train_test_split(data_sample, test_size=0.2, random_state=42)
# Preparar el clasificador Zero-Shot
classifier = pipeline("zero-shot-classification", model="facebook/bart-large-mnli", device=0)
# Función para evaluar el clasificador
def evaluate_zero_shot_classifier(test_data, all_labels):
true_labels = []
predicted_labels = []
confidences = []
for _, row in tqdm(test_data.iterrows(), total=len(test_data)):
result = classifier(row['Text'], all_labels)
predicted_label = result['labels'][0]
true_labels.append(row['Class'])
predicted_labels.append(predicted_label)
confidences.append(result['scores'][0])
return true_labels, predicted_labels, confidences
# Evaluar el clasificador
all_labels = list(class_mapping.values())
true_labels, predicted_labels, confidences = evaluate_zero_shot_classifier(test_data, all_labels)
# Calcular métricas
accuracy = accuracy_score(true_labels, predicted_labels)
print(f"Overall accuracy: {accuracy:.2f}")
print("\nClassification Report:")
print(classification_report(true_labels, predicted_labels, target_names=all_labels))
# Visualizar la matriz de confusión
cm = confusion_matrix(true_labels, predicted_labels, labels=all_labels)
plt.figure(figsize=(10, 8))
sns.heatmap(cm, annot=True, fmt='d', cmap='Blues', xticklabels=all_labels, yticklabels=all_labels)
plt.title('Confusion Matrix')
plt.xlabel('Predicted Label')
plt.ylabel('True Label')
plt.show()
# Visualizar la distribución de confianza
plt.figure(figsize=(10, 6))
sns.histplot(confidences, kde=True)
plt.title('Distribution of Confidence Scores')
plt.xlabel('Confidence')
plt.ylabel('Count')
plt.show()
# Calcular estadísticas adicionales
mean_confidence = np.mean(confidences)
median_confidence = np.median(confidences)
std_confidence = np.std(confidences)
print(f"\nMean Confidence: {mean_confidence:.2f}")
print(f"Median Confidence: {median_confidence:.2f}")
print(f"Standard Deviation of Confidence: {std_confidence:.2f}")
# Calcular precisión por clase
per_class_accuracy = {}
for label in all_labels:
mask = np.array(true_labels) == label
per_class_accuracy[label] = accuracy_score(np.array(true_labels)[mask], np.array(predicted_labels)[mask])
print("\nPer-Class Accuracy:")
for label, acc in per_class_accuracy.items():
print(f"{label}: {acc:.2f}")
# Visualizar precisión por clase
plt.figure(figsize=(12, 6))
sns.barplot(x=list(per_class_accuracy.keys()), y=list(per_class_accuracy.values()))
plt.title('Per-Class Accuracy')
plt.xlabel('Class')
plt.ylabel('Accuracy')
plt.xticks(rotation=45)
plt.show()
Este código evalúa el clasificador Zero-Shot utilizando métricas estándar como precisión, recall y F1-score. Además, genera visualizaciones como la matriz de confusión y la distribución de puntajes de confianza, proporcionando insights sobre el rendimiento del modelo en diferentes categorías y su nivel de certeza en las predicciones.
La evaluación en un conjunto de datos real como AG News permite una comprensión más profunda de cómo el modelo se comporta en escenarios prácticos, revelando sus fortalezas y áreas de mejora en la clasificación de texto sin entrenamiento específico.
Los resultados se muestran a continuación:
## Salida
Overall accuracy: 0.74
Classification Report:
precision recall f1-score support
World 0.62 0.70 0.65 46
Sports 0.76 0.51 0.61 51
Business 0.93 0.94 0.94 54
Sci/Tech 0.68 0.82 0.74 49
accuracy 0.74 200
macro avg 0.75 0.74 0.74 200
weighted avg 0.75 0.74 0.74 200

Figura 5. Matriz de confusión que muestra la distribución de predicciones correctas e incorrectas en diferentes categorías.

Figura 6. Distribución de puntajes de confianza para las predicciones del clasificador Zero-Shot.
Mean Confidence: 0.54
Median Confidence: 0.50
Standard Deviation of Confidence: 0.16
Per-Class Accuracy:
World: 0.82
Sports: 0.94
Business: 0.70
Sci/Tech: 0.51

Figura 7. Precisión por clase en la clasificación Zero-Shot de noticias AG.
El informe de clasificación muestra un rendimiento variado del modelo Zero-Shot en las diferentes categorías del conjunto de datos AG News. La precisión general del modelo es del 74%, lo cual es bastante bueno para un enfoque Zero-Shot. La categoría «Business» se destaca con un excelente rendimiento (F1-score de 0.94), sugiriendo que el modelo identifica muy bien este tipo de contenido. «Sci/Tech» también muestra un buen desempeño (F1-score de 0.74). Sin embargo, el modelo parece tener más dificultades con «World» y «Sports», con F1-scores de 0.65 y 0.61 respectivamente. Esto podría indicar que estas categorías son más desafiantes de distinguir o que sus características semánticas son menos distintivas para el modelo. En general, el clasificador muestra un rendimiento prometedor, especialmente considerando que no fue entrenado específicamente en este conjunto de datos.
Limitaciones y consideraciones
Aunque la clasificación Zero-Shot es poderosa, tiene sus limitaciones. El rendimiento del modelo depende de la calidad del pre-entrenamiento y de la relación semántica entre la entrada y las etiquetas. Puede tener dificultades con dominios altamente especializados o conceptos alejados de sus datos de entrenamiento. Siempre es importante validar los resultados y considerar el fine-tuning para casos de uso específicos.
from transformers import pipeline
classifier = pipeline("zero-shot-classification", model="facebook/bart-large-mnli", device=0)
# Example of a limitation: highly specialized domain
specialized_text = "The patient exhibits signs of keratoconus in the left eye."
general_labels = ["health", "sports", "technology"]
specialized_labels = ["ophthalmology", "cardiology", "neurology"]
print("General labels:")
print(classifier(specialized_text, general_labels))
print("\nSpecialized labels:")
print(classifier(specialized_text, specialized_labels))
# Example of a concept far from training data
unusual_text = "The zorblax fluttered its tentacles in the crimson sky of Xargon-7."
labels = ["science fiction", "historical fiction", "romance", "mystery"]
print("\nUnusual concept:")
print(classifier(unusual_text, labels))
## Salida
General labels:
{'sequence': 'The patient exhibits signs of keratoconus in the left eye.', 'labels': ['health', 'technology', 'sports'], 'scores': [0.7707374095916748, 0.135053813457489, 0.0942087471485138]}
Specialized labels:
{'sequence': 'The patient exhibits signs of keratoconus in the left eye.', 'labels': ['ophthalmology', 'neurology', 'cardiology'], 'scores': [0.9111181497573853, 0.06408613175153732, 0.02479572966694832]}
Unusual concept:
{'sequence': 'The zorblax fluttered its tentacles in the crimson sky of Xargon-7.', 'labels': ['science fiction', 'mystery', 'historical fiction', 'romance'], 'scores': [0.48209530115127563, 0.2437402755022049, 0.16008099913597107, 0.11408346891403198]}
Algunos puntos adicionales a considerar:
Sensibilidad a la formulación: El rendimiento puede variar significativamente según cómo se formulen las etiquetas de clase.
Sesgo del modelo: Los modelos pre-entrenados pueden reflejar sesgos presentes en sus datos de entrenamiento.
Limitaciones de contexto: Pueden tener dificultades con tareas que requieren un conocimiento contextual extenso o razonamiento complejo.
Escalabilidad: El tiempo de inferencia puede aumentar con el número de clases potenciales.
Interpretabilidad: Puede ser difícil entender exactamente cómo el modelo llega a sus decisiones.
Es crucial realizar una evaluación exhaustiva en el dominio específico de aplicación y considerar estas limitaciones al implementar soluciones basadas en clasificación Zero-Shot.
Conclusiones
ZSTC ofrece un enfoque transformador para la categorización de datos textuales, especialmente en escenarios donde los datos etiquetados son escasos o costosos de obtener. Al aprovechar el conocimiento incrustado en los modelos de lenguaje preentrenados, ZSTC puede generalizar a nuevas categorías y dominios sin necesidad de ejemplos de entrenamiento explícitos. Esta capacidad abre un mundo de posibilidades para automatizar tareas como el enrutamiento de correos electrónicos, el análisis de sentimientos, la categorización de noticias y el análisis de noticias financieras.
Sin embargo, un aspecto que no se ha considerado en este análisis es el consumo de recursos computacionales, como el uso de GPU, que puede ser significativo en la clasificación Zero-Shot. A pesar de que ZSTC ofrece ventajas en términos de ahorro de tiempo y etiquetado, el costo computacional sigue siendo un factor a tener en cuenta, especialmente para modelos de gran tamaño que requieren hardware especializado para ejecutar las inferencias de manera eficiente. El consumo de recursos puede ser decisivo a la hora de elegir ZSTC frente a otros métodos, sigue siendo un aspecto que podría influir en determinadas aplicaciones y entornos donde los recursos son limitados o costosos.
La flexibilidad de ZSTC permite una rápida adaptación a categorías en evolución y la incorporación de descripciones de clases matizadas, lo que lo hace altamente versátil para aplicaciones del mundo real. Además, reduce la dependencia de grandes conjuntos de datos etiquetados, ahorrando tiempo y recursos, al mismo tiempo que permite escalar a un gran número de categorías.
Sin embargo, es crucial reconocer las limitaciones de ZSTC. El rendimiento del modelo depende en gran medida de la calidad de sus datos de preentrenamiento y de la relación semántica entre el texto de entrada y las etiquetas proporcionadas. La ambigüedad en el texto, los dominios altamente especializados y los conceptos alejados de los datos de entrenamiento del modelo pueden presentar desafíos.
Para maximizar la efectividad de ZSTC, se debe prestar especial atención a la selección de etiquetas, el preprocesamiento de texto y el diseño de prompts. Implementar un proceso de validación robusto, manejar las predicciones de baja confianza y abordar posibles sesgos en el modelo son esenciales para implementaciones confiables. A medida que ZSTC sigue avanzando, una comprensión profunda de sus capacidades, limitaciones e implicaciones éticas será fundamental para aprovechar todo su potencial en diversas aplicaciones basadas en texto.
Finalmente,si hay errores, omisiones o inexactitudes en este artículo, por favor no dude en contactarnos a través de siguiente canal de Discord: Math & Code.